售前服务
  1.提供专业的咨询:随时为客户提供关于产品、价格、技术、行业解决方案等方面的信息咨询,咨询途径包括网络、电话、函件、上门等多种途径;
  2.提供样品服务:为客户免费打造样品并邮寄;
  3.提供考察接待:客户可预约参观展厅、亲临公司现场考察,公司提供专业的接待人员。

  售中服务
  1.诚信公平:无论合同金额大小、无论新老客户、无论国内外客户,我们都会诚信、公平对待;
  2.保质保量:严格执行合同规定的各项条款,对客户订购的每一台设备,我们都将严格遵守产品标准、进行多重质量检验。

  售后服务
  1.创远激光负责对客户采购的设备进行免费安装、调试以及免费培训用户的技术人员,保证用户能尽快熟练掌握设备操作方法,尽快投入使用;
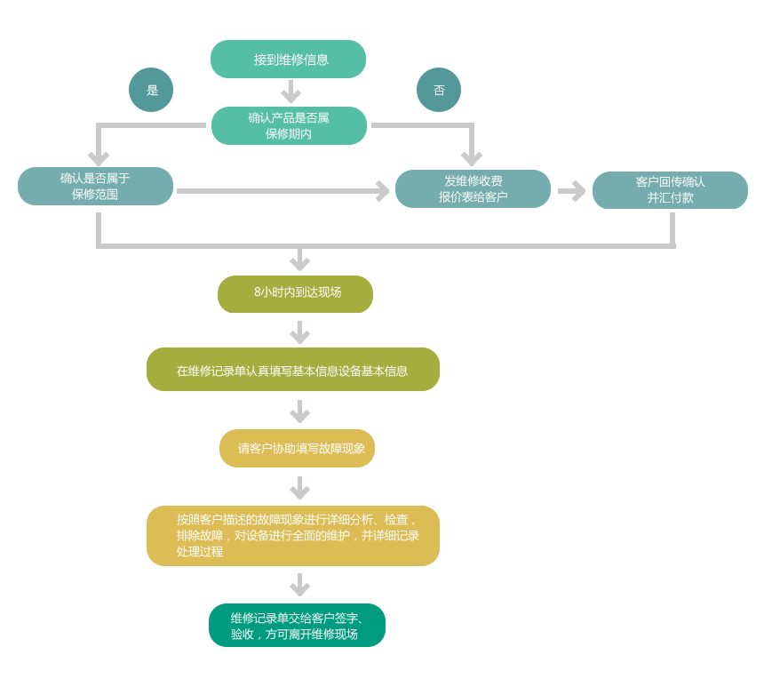
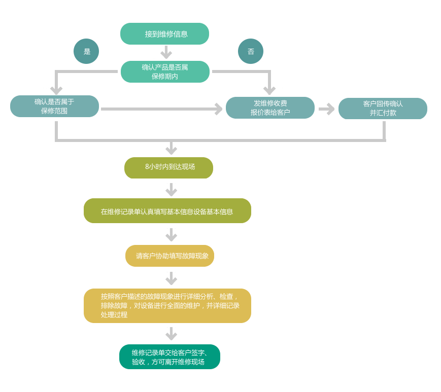
  2.创远激光对用户所购产品提供一年免费保修,终身维修。保修期内设备出现故障及机件损坏(人为因素及不可抗力因素除外),由我公司负责无偿免费修复,所需换件由为公司无偿提供(易耗件除外)。超过保修期,维修只按成本价收取工本费;
  3.用户购机之日起,终身享受软件免费升级服务;
  4.售后服务响应时间8小时,接到用户报修电话,售后工程师24小时内有明确答复或到达设备现场。故障不排除,维修人员不撤离;
  5.创远激光会对所有客户每年进行定期回访,并随时提供技术支持服务。

  服务理念
  让客户满意,为客户提供一流的产品、一流的质量和一流的服务。
  专业:专业的队伍提供专业的服务
  热情:自始至终热情对待每一位客户
  公平:无论合同金额大小、无论新老客户、无论国内外客户均公平对待
  高效:办事效率高,尊重客户的每一分钟
  严谨:严谨的态度和办事作风
  责任:富有责任感,将客户需求摆在首要位置

  服务流程
  服务保障
  坚持“客户至上”和“市场导向”的创远激光,员工总数的40%以上是市场销售和服务人员。目前公司已建立起完善的市场服务体系,在国内设有办事处40多个,分布在我国主要中心城市,全面实现“贴近用户、延伸服务”。覆盖全国的销售服务网络确保了创远激光对客户需求的及时、快捷响应。
  “客户至上”的前提是稳定可靠的产品质量及先进的技术,创远激光已经通过了ISO9001质量管理体系认证,ISO14000环境管理体系认证、OHSAS18001职业健康安全管理体系认证等权威认证,公司生产的光纤激光打标机、固体激光打标机、固体激光焊接机等多款产品均获得国际CE认证。
  为了保证服务工作的尽善尽美,创远激光拥有一套健全的客户档案管理系统,每位客户都有独立档案,每次服务工作都会详细记录在案。另外,创远激光建立了完善的服务监督体系,设有统一的行为规范和考核标准,以保证一流的服务质量及服务流程的规范化。

版权所有©东莞市创远激光科技有限公司
技术支持:东莞网站建设
502 Bad Gateway

502 Bad Gateway


nginx